ADP2164ACPZ-R7 Overview
The ADP2164ACPZ-R7 is a 4 A synchronous step-down DC-DC regulator designed in a compact 4 mm × 4 mm LFCSP package. It operates over a 2.7 V to 6.5 V input voltage range and supports an adjustable output from 0.6 V up to VIN, with additional fixed output options including 3.3 V, 2.5 V, 1.8 V, 1.5 V, 1.2 V, and 1.0 V. Using a current-mode, constant-frequency PWM control architecture, it delivers excellent stability and fast transient response.
The device integrates low-resistance internal P-channel and N-channel MOSFETs, achieving high efficiency while minimizing external component count. It also supports 100% duty-cycle operation, enabling low dropout voltage at full 4 A load.
ADP2164ACPZ-R7 Specifications
Parameter | Value |
Part Number | ADP2164ACPZ-R7 |
Description | IC REG BUCK ADJ 4A SYNC 16LFCSP |
Lead Free Status / RoHS Status | Lead free / RoHS Compliant |
Voltage - Input (Min) | 2.7V |
Voltage - Output (Min/Fixed) | 0.6V |
Voltage - Output (Max) | 6.5V |
Current - Output | 4A |
Moisture Sensitivity Level (MSL) | 3 (168 Hours) |
Operating Temperature | -40°C ~ 125°C (TJ) |
Number of Outputs | 1 |
Frequency - Switching | 500kHz ~ 1.4MHz |
Topology | Buck |
Function | Step-Down |
Package | 16-LFCSP (4x4) |
Base Product Number | ADP2164 |
ADP2164ACPZ-R7 Operating Principle
The ADP2164ACPZ-R7 is a synchronous buck regulator with integrated monitoring and protection functions. Here is its theory of operation below.
Power Good (PGOOD):
PGOOD is an active-high open-drain signal indicating output regulation status. It goes high when the FB voltage is within ±10% of the target value. A 16-cycle delay is applied before fault reporting.
Current Limit & Short-Circuit Protection:
The device limits peak inductor current to 6.2 A. When triggered, the high-side MOSFET turns off and the low-side turns on. After multiple overcurrent events (10 counts), the device enters hiccup mode, shutting down for 4096 clock cycles before soft restart.
Overvoltage Protection (OVP):
If FB exceeds 0.66 V, OVP is triggered. After a 16-cycle delay, the high-side MOSFET turns off and the low-side turns on to discharge energy. The device restarts when FB drops below 0.54 V.
Undervoltage Lockout (UVLO):
The regulator shuts down when input voltage falls below 2.5 V and restarts with soft start when it rises above 2.6 V.
Thermal Shutdown:
If junction temperature exceeds 140℃, the device shuts down. It restarts with hysteresis when temperature drops below 125℃, followed by soft start.
ADP2164ACPZ-R7 Pin Description

Pin 1 (SYNC): Synchronization Input. To synchronize the switching frequency to an external clock, connect this pin to an external clock with a frequency of 500 kHz to 1.4 MHz.
Pin 2 (RT): Frequency Setting. To select a switching frequency of 600 kHz, connect this pin to GND; to select a switching frequency of 1.2 MHz, connect this pin to VIN. To program the frequency from 500 kHz to 1.4 MHz, connect a resistor from this pin to GND.
Pin 3 (TRK): Tracking Input. To track a master voltage, connect the TRK pin to a voltage divider from the master voltage. If the tracking function is not used, connect the TRK pin to VIN.
Pin 4 (FB): Feedback Voltage Sense Input. Connect this pin to a resistor divider from VOUT. For the preset output version, connect this pin directly to VOUT.
Pin 5 (GND): Analog Ground. Connect to the ground plane.
Pin 6 - 8 (PGND): Power Ground. Connect to the ground plane and to the output return side of the output capacitor.
Pin 9 - 11 (SW): Switch Node Output. Connect to the output inductor.
Pin 12 - 13 (PVIN): Power Input Pin. Connect this pin to the input power source. Connect a bypass capacitor between this pin and PGND.
Pin 14 (VIN): Bias Voltage Input Pin. Connect a bypass capacitor between this pin and GND; connect a small (10 Ω) resistor between this pin and PVIN.
Pin 15 (EN): Precision Enable Pin. The external resistor divider can be used to set the turn-on threshold. To enable the part automatically, connect the EN pin to VIN. This pin has a 1 MΩ pull-down resistor to GND.
Pin 16 (PGOOD): Power-Good Output (Open Drain). Connect this pin to a resistor from any pull-up voltage lower than 6.5 V.
ADP2164ACPZ-R7 Features
l 4 A continuous output current
l 43 mΩ and 29 mΩ integrated FET
l ±1.5% output accuracy
l Input voltage range: 2.7 V to 6.5 V
l Output voltage: 0.6 V to VIN
l Switching frequency
- Fixed frequency: 600 kHz or 1.2 MHz
- Adjustable frequency: 500 kHz to 1.4 MHz
l Synchronizable from 500 kHz to 1.4 MHz
l Selectable synchronize phase shift: 0°or 180°
l Current mode architecture
l Precision enables input
l Power-good output
l Voltage tracking input
l Integrated soft start
l Internal compensation
l Starts up into a precharged output
l UVLO, OVP, OCP, and thermal shutdown
l Available in 16-lead, 4 mm × 4 mm LFCSP package
l Supported by ADIsimPower™ design tool
ADP2164ACPZ-R7 Applications
1. Point-of-Load (POL) Power Supply
The ADP2164ACPZ-R7 is primarily used to provide stable, low-voltage power for core components such as CPUs, FPGAs, ASICs, and DDR memory. In server motherboards, data center accelerator cards, and high-performance computing platforms, its fast transient response handles rapid changes in load current, ensuring critical chips operate reliably even under highly dynamic load conditions.
2. Communications and Networking Equipment
This switching regulator is widely used in communications equipment including routers, switches, optical modules, and base stations, delivering stable power to baseband processors, radio frequency units, and high-speed interface chips. Its 1.2 MHz high switching frequency and synchronous operation help reduce the size of external components while minimizing output ripple and noise.
3. Industrial and Instrumentation
It is suitable for applications such as industrial automation control systems (PLCs), test and measurement equipment, and sensor interface modules. Featuring a wide input voltage range and comprehensive protection mechanisms, including overcurrent, overvoltage, undervoltage lockout, and thermal shutdown. The ADP2164 ensures long-term stable operation in industrial environments.
4. Consumer Electronics
This device is commonly found in smart terminals (such as tablet computers and smart home devices), portable power modules, and various embedded systems. Its small LFCSP package and highly integrated design help save PCB space and extend battery life.
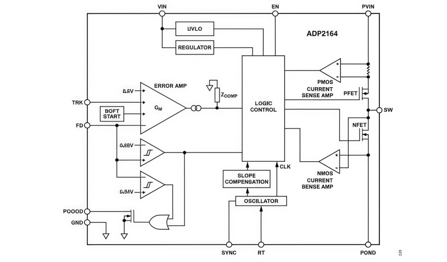
ADP2164ACPZ-R7 Functional Block Diagram

ADP2164ACPZ-R7 Typical Application Circuit

How to Test ADP2164ACPZ-R7?
Testing the ADP2164ACPZ-R7 mainly includes two steps: static inspection and dynamic power-on testing.
First, without power, use a multimeter (diode mode) to check for shorts between VIN, VOUT, and SW to ground, and verify that the inductor and feedback resistors are properly soldered. Also confirm the EN (enable) pin is not tied to ground, otherwise the device will remain disabled.
After powering on, gradually increase the input voltage using a DC supply and monitor for abnormal current. Then measure the output voltage and verify it matches the preset value (e.g., 1.2V or 3.3V). For advanced testing, use an oscilloscope to check the SW pin waveform, which should show stable switching pulses.
Finally, apply a load using an electronic load to test full-load operation and check temperature rise to ensure proper thermal performance under high current.
ANDE Electronics: Your Trusted Partner in Electronic Component Sourcing

At ANDE Electronics, we make getting the electronic components you need simple and fast. We work directly with top global manufacturers to provide high-quality components that have passed our strict checks, so you can count on them for your projects.
We also focus on quick and consistent delivery to keep your work on schedule and avoid delays. When you need reliable and efficient electronic parts for your projects, ANDE Electronics is a partner you can trust.

