TNY267PN Overview
The TNY267PN is a highly integrated offline switcher IC from the TinySwitch-II family. It combines a 700 V power MOSFET, oscillator, high-voltage switched current source, current limiting, and thermal shutdown circuitry into a single monolithic device. By deriving both start-up and operating power directly from the DRAIN pin, the device eliminates the need for a separate bias winding and additional support components.
Moreover, the TNY267PN incorporates key features such as auto-restart, line undervoltage sensing, and frequency jittering. The auto-restart mechanism effectively limits output power during fault conditions like short circuits or open-loop operation. Additionally, an external line sense resistor can be used to program the undervoltage threshold, helping prevent power-down glitches in applications.
The device operates at a switching frequency of 132 kHz with built-in frequency jittering, which helps reduce both quasi-peak and average EMI, lowering filtering requirements and overall design cost.
TNY267PN Specifications
Parameter | Value |
Part Number | |
Description | IC OFFLINE SWIT OTP OCP HV 8DIP |
Duty Cycle | 65% |
Power (Watts) | 19W |
Switching Frequency | 132kHz |
Moisture Sensitivity Level (MSL) | 1 (Unlimited) |
Control Features | EN |
Operating Temperature | -40°C ~ 150°C (TJ) |
Voltage - Breakdown | 700V |
Series | TinySwitch®-II |
Mounting Type | Through Hole |
Package | DIP-8B |
Base Product Number |
TNY267PN Pinout

1. DRAIN (D) Pin:
Power MOSFET drain connection. Provides internal operating current for both start-up and steady-state operation.
2. BYPASS (BP) Pin:
Connection point for a 0.1 μF external bypass capacitor for the internally generated 5.8 V supply.
3. ENABLE/UNDERVOLTAGE (EN/UV) Pin:
This pin has dual functions: enable input and line undervoltage sense. During normal operation, switching of the power MOSFET is controlled by this pin. MOSFET switching is terminated when a current greater than 240 μA is drawn from this pin.
This pin also senses line undervoltage conditions through an external resistor connected to the DC line voltage. If there is no external resistor connected to this pin, TinySwitch-II detects its absence and disables the line undervoltage function.
4. SOURCE (S) Pin:
Control circuit common, internally connected to output MOSFET source.
5. SOURCE (HV RTN) Pin:
Output MOSFET source connection for high voltage return.
TNY267PN Highlights
TinySwitch-II Features Reduce System Cost
l Fully integrated auto-restart for short circuit and open loop fault protection – saves external component costs
l Built-in circuitry practically eliminates audible noise with ordinary dip-varnished transformer
l Programmable line undervoltage detect feature prevents power on/off glitches – saves external components
l Frequency jittering dramatically reduces EMI (~10 dB) – minimizes EMI fi lter component costs
l 132 kHz operation reduces transformer size – allows use of EF12.6 or EE13 cores for low cost and small size
l Very tight tolerances and negligible temperature variation on key parameters eases design and lowers cost
l Lowest component count switcher solution
l Expanded scalable device family for low system cost
Better Cost/Performance over RCC & Linears
l Lower system cost than RCC, discrete PWM and other integrated/hybrid solutions
l Cost effective replacement for bulky regulated linears
l Simple ON/OFF control – no loop compensation needed
l No bias winding – simpler, lower cost transformer
l Simple design practically eliminates rework in manufacturing
EcoSmart® – Extremely Energy Effi cient
l No load consumption <50 mW with bias winding and <250 mW without bias winding at 265 VAC input
l Meets California Energy Commission (CEC), Energy Star, and EU requirements
l Ideal for cell-phone charger and PC standby applications
High Performance at Low Cost
l High voltage powered – ideal for charger applications
l High bandwidth provides fast turn on with no overshoot
l Current limit operation rejects line frequency ripple
l Built-in current limit and thermal protection improves safety
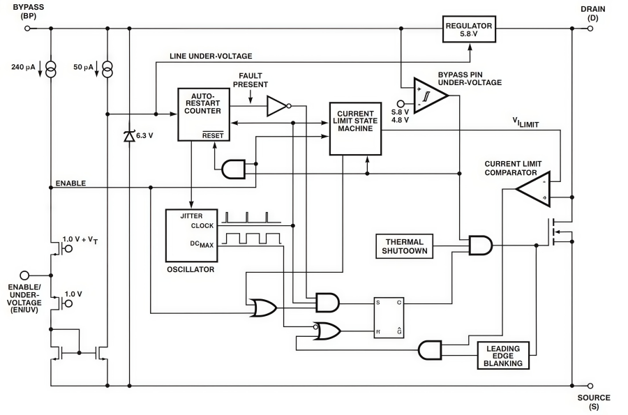
TinySwitch-II (TNY267PN) Functional Block Diagram

The TNY267PN offline switcher integrates a high-voltage MOSFET with multiple protection and monitoring circuits in a single chip. It draws startup power from the DRAIN (D) pin and charges an external capacitor at BYPASS (BP) via an internal 5.8 V regulator. The Oscillator provides a frequency-jittered clock to reduce EMI, while EN/UV handles feedback and output control using a simple ON/OFF scheme.
Key protections include Current Limit to prevent overcurrent, Auto-Restart for fault conditions, Thermal Shutdown at 135 °C, and Leading Edge Blanking to filter turn-on spikes, ensuring reliable operation.
TinySwitch-II (TNY267PN) Circuit

This is a typical flyback switching power supply circuit based on TinySwitch-II. The high-voltage DC input is connected to the chip’s DRAIN (D) pin through the transformer primary winding. The internal MOSFET switches to transfer energy to the secondary output. The feedback loop uses an optocoupler combined with a zener diode to regulate output, sending status signals back to the EN/UV pin.
Additionally, an external capacitor at the BP pin provides internal supply voltage, while an optional UV resistor connected directly to the high-voltage DC input enables line undervoltage detection, ensuring safe startup or shutdown even under unstable input conditions.
TNY267PN Applications
1. Standby Power Supplies
The TNY267PN is ideal for low-power standby outputs in TVs, set-top boxes, audio systems, and other consumer electronics. Its high integration and low quiescent current allow stable power delivery during standby while minimizing overall energy consumption.
2. AC-DC Wall Adapters
This IC is well suited for compact power designs in small appliances, mobile chargers, and IoT devices. With the integrated high-voltage MOSFET and protection circuitry, designers can reduce external components, achieving a small, efficient, and cost-effective power solution.
3. Auxiliary and Bias Supplies
In industrial or communication systems, the TNY267PN can serve as secondary rails or bias supplies, providing stable voltage to core modules. Its auto-restart and undervoltage protection ensure safe operation under abnormal conditions.
4. Low-Power Lighting
The TNY267PN provides efficient offline AC-DC conversion for LED drivers and small lighting modules. Frequency jittering reduces EMI, allowing compact lighting designs to meet electromagnetic compatibility requirements.
5. Battery-Powered Systems
For portable or backup battery applications, the TNY267PN enables efficient offline voltage conversion, ensuring stable operation under battery power while extending battery life.
6. Industrial Control Modules
Suitable for sensors, programmable logic controllers (PLCs), and automation equipment, the TNY267PN provides low-power AC-DC conversion with built-in overcurrent, overtemperature, and surge protection, enhancing reliability and safety in industrial environments.
TNY267PN Package Outline

ANDE Electronics: Your Trusted Partner in Electronic Component Sourcing

At ANDE Electronics, we make getting the electronic components you need simple and fast. We work directly with top global manufacturers to provide high-quality components that have passed our strict checks, so you can count on them for your projects.
We also focus on quick and consistent delivery to keep your work on schedule and avoid delays. When you need reliable and efficient electronic parts for your projects, ANDE Electronics is a partner you can trust.

